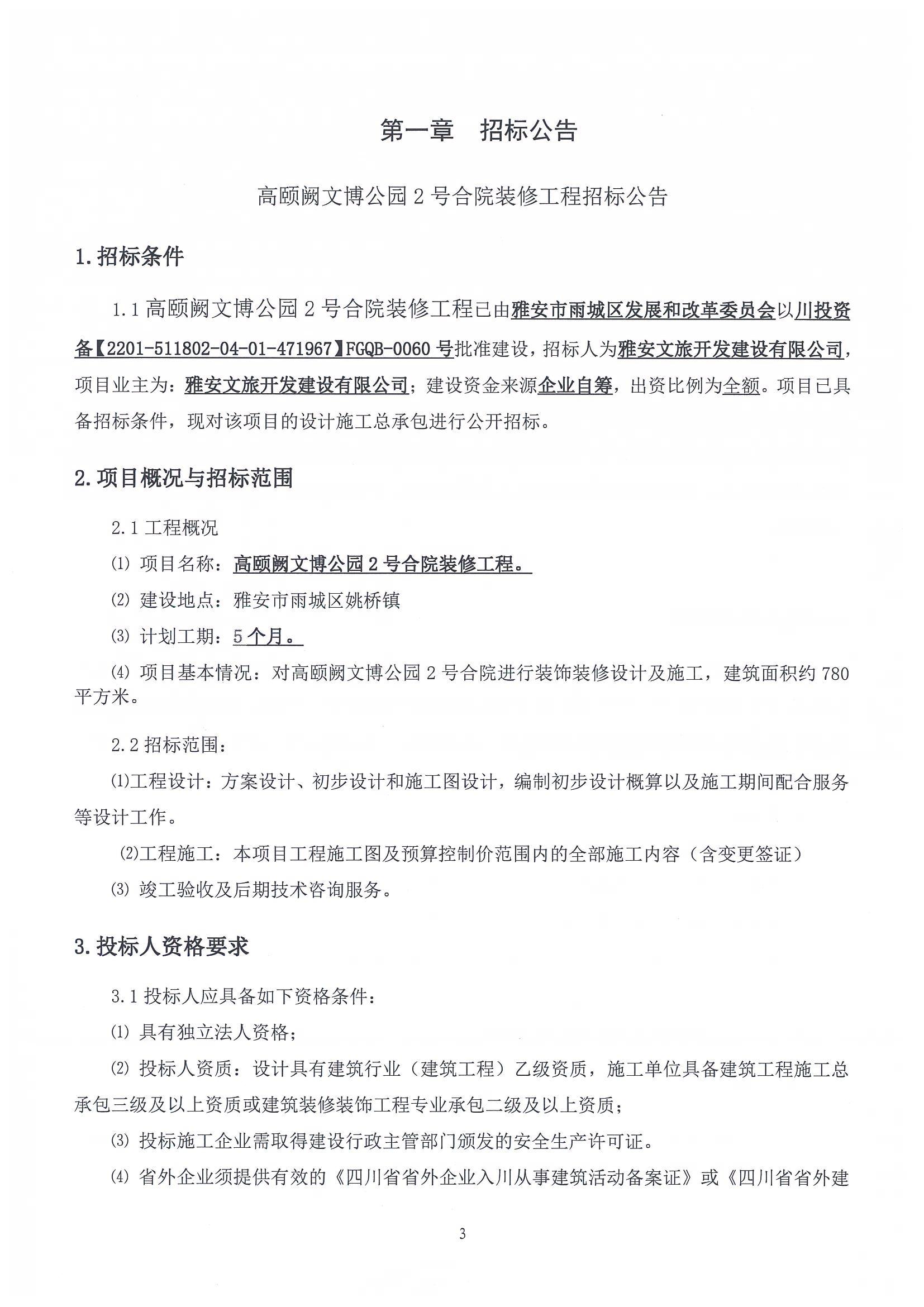
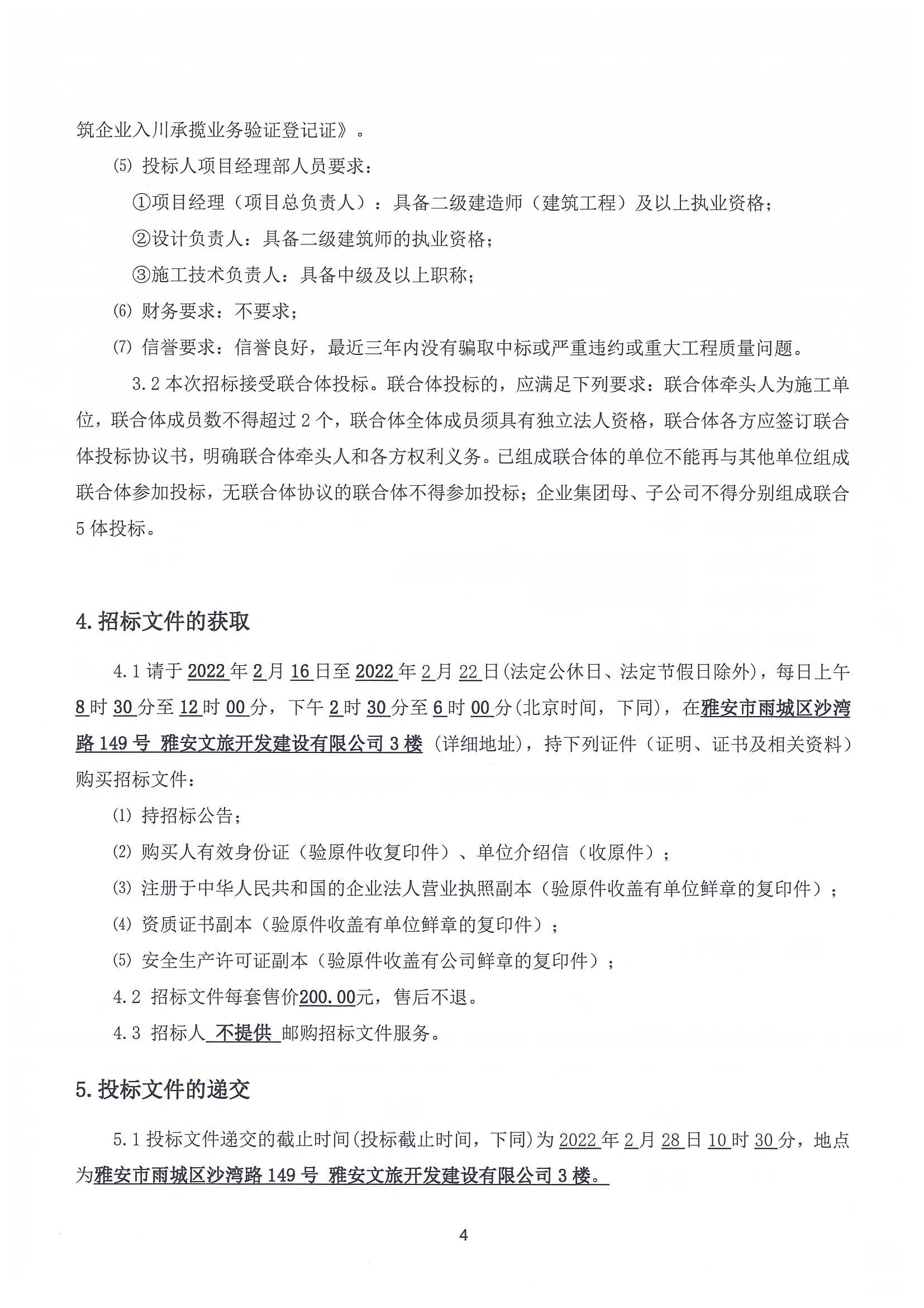
尊龙凯时官网
首 页
关于我们
大事记
组织架构
公司概况
联系我们
子公司
新闻资讯
媒体报道
尊龙凯时官网
公示公告
动态资讯
省政府信息
疫情防控
子公司
尊龙凯时 开发建设有限公司
雅安艺悦文化创意有限责任公司
四川省名山蒙顶山旅游开发有限责任公司
雅安蜀天旅游发展有限公司
尊龙凯时 会展有限公司
雅安文投中医药大健康产业发展有限公司
尊龙凯时 熊猫新城投资开发有限责任公司
党群工作
转树作抓
活动动态
廉雅文旅
社会责任专栏
合作共赢
文旅荣誉
合作项目
合作伙伴
联系我们
尊龙凯时官网
>
公示公告
>
招标公告
分类:公示公告
来源:尊龙凯时
浏览量:
地址:雨城区熊猫大道101栋1单元3层302-304、310-312号 网站咨询服务电话:0835-5963344
邮箱:
[email protected]
版权所有:尊龙凯时官网-ag尊龙凯时
新浪微博
QQ
今日头条
花间堂
皇茶
蒙顶山
蒙顶山景区
熊猫西游
艺悦文创
智选酒店